天博集团app
耀罡小知识|空气源热泵机组结霜原因及应对办法
2020-12-18 天博集团app

12.18.8.jpg

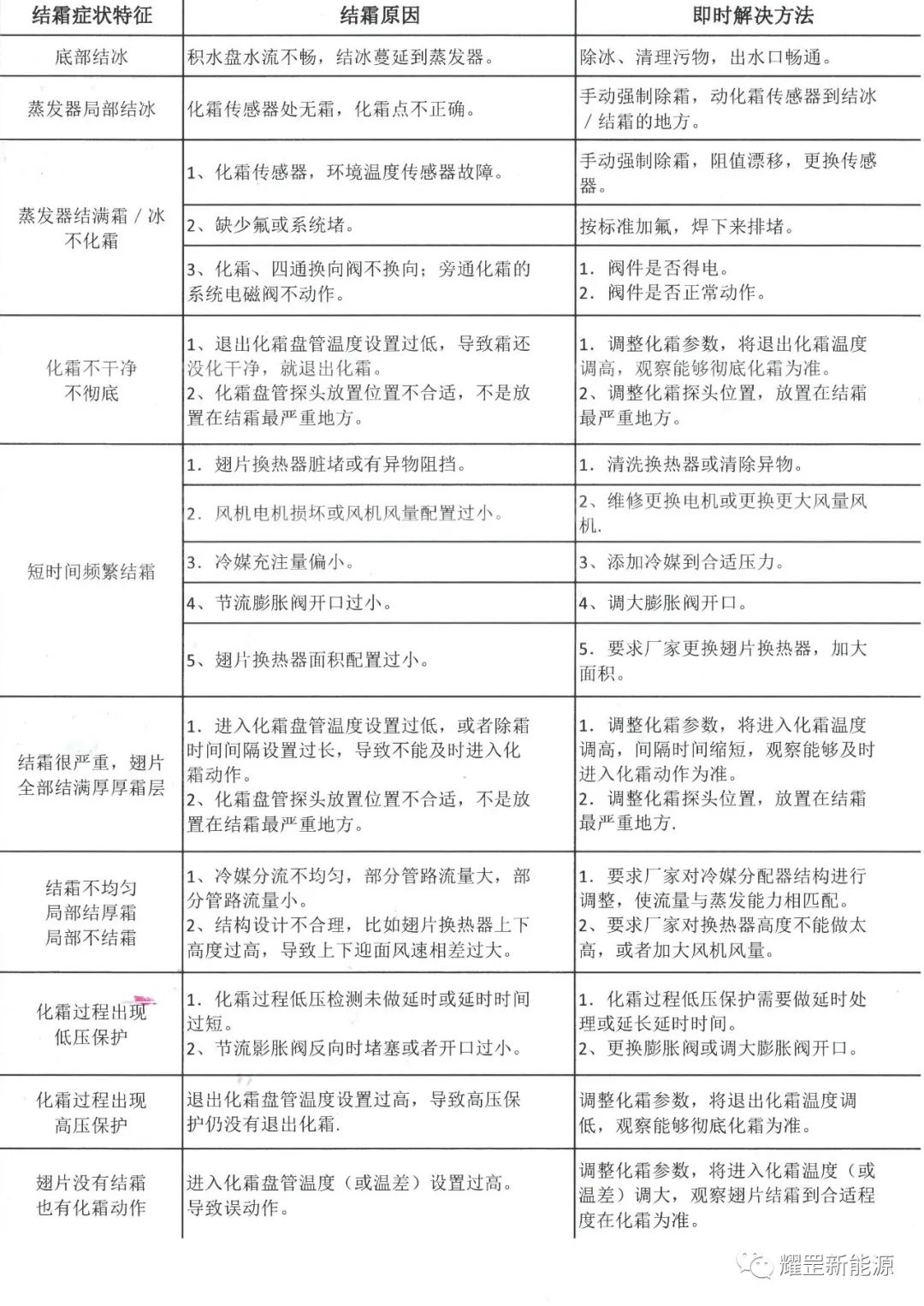
       空气源热泵从空气中吸收热量,而冷媒的蒸发温度很低,当冷媒经过蒸发器时,会吸收空气中的热量。当蒸发器温度低于空气的露点温度时,蒸发器表面就会凝水,如果环境温度也接近或者低于0℃,就很容易在蒸发器表面结成霜。
       如果主机结霜,需要彻底化霜。不然会使主机结冰,而且会越结越多,进入恶性循环,导致主机无法正常工作。
      针对常规空气源热泵机组结霜原因及应对办法,可参考下表:


12.18.9.jpg

12.28.5.png